Instance Verification Kit (IVK)
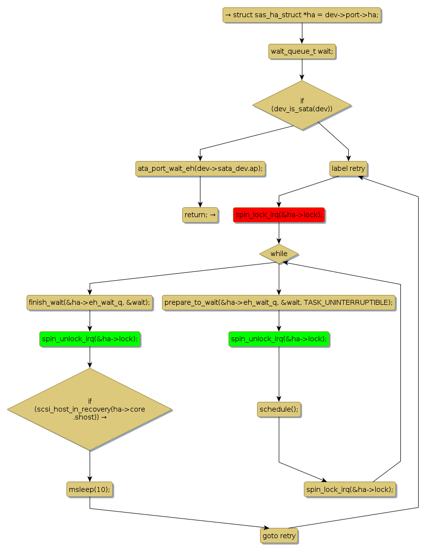
spin lock @ [11010+25+/linux-3.19-rc1/drivers/scsi/libsas/sas_scsi_host.c]
Instance Signature: lock
|
The Matching Pair Graph:
|
|
Function Name
|
Control Flow Graph (CFG)
|
Events Flow Graph (EFG)
|
Source Correspondence
|
|
sas_wait_eh
|
|
|
[10820+11+/linux-3.19-rc1/drivers/scsi/libsas/sas_scsi_host.c]
|